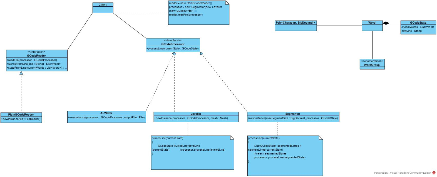
Design Decisions
I have completely rewritten AL from the start because there were a few decisions I made with the original that I was never completely happy with. Plus I wanted to use the new features which are now available and are radically different to the previous way of coding. These new features include the Functional Programming style and related additions in Java 8 such as lambda expressions. The new JavaFX 8 UI allows me to easily separate concerns from the behaviour, layout and style, which is a lot better than the old Swing way in the previous AL where everything is dumped in together making changes difficult.
Since there are a lot of 8's here, the new AutoLeveller will be called AutoLeveller 8 or just AL8 for short.
Progress
Current progress has been slow because I seriously underestimated the time it took to learn the new tools and techniques. Despite its humble looks there is already a hefty amount of code behind it.
Anyway, I wont bore you with coding decisions such as continuous integration server choices, lambda expressions etc. but if you are interested I would be happy to go into more detail. This is how AL8 looks so far...
I have separated the groups of options into tabs with just 2 tabs so far This is the 'Basics' tabs where the more essential options are displayed. These are probably quite familiar to you from the current AL and this tab will probably include a few more options in the future. The status bar at the bottom dynamically updates as options are chosen and is below the tab pane, so you will always know the current state of your choices no matter which tab you are on. And yes, 'profiles' are still planned so you can quickly switch between different groups of options for different jobs.
Lets say you select your gcode file by clicking 'browse'. The status bar changes to reflect the gcode design and you click the 'Mesh' tab...
Now we have the familiar probe options as well as a 'visualiser' so you can see how much of the gcode design is covered by the probing. Each dot shows the positions of the probe points and the status bar tells us there are a total of 150 points. The size and position of the probe area will be set whenever the gcode file is chosen as with the current AL but I just typed some changes to show what's possible. Normally the probe area would be an exact fit for the gcode design as shown here...
Now the probe mesh is the same size as the design area. Notice also that the probe spacing is changed from the default 10mm to 5mm. A smaller spacing gives a more accurate result but results in more points. 5mm is probably overkill and I personally would opt to keep the total number of points less than 100. Experiment with the different settings.
AL8 Future
Eventually AL8 will replace AL and work will and is only being done on AL8. I plan to release a cut-down free version of AL8 as well as a member version as is currently offered for AL. The code will also be open-source so feel free to make any customisations you need.
Any feedback or questions on this will be gratefully received
